Правила пуска авто от сварочного аппарата. Испытал на своей машине.
Окраина СНТ, мой участок. И вот в очередной раз на машине сел аккумулятор.
Да друзья, история повторяется . Я уже писал о том как однажды, в точно такой же ситуации, меня выручили соседи, и помогли прикурить мою машину от своей при помощи проводов от сварочника .
Тогда я даже удивился, что людям может прийти такая идея в голову.
Но дыма без огня не бывает.
И вот в очередной трудовой день на своем участке, я каким-то образом умудрился оставить машину с включенной аварийкой( до сих пор не могу понять как ее включил, и зачем? ). Не знаю сколько она так простояла, но собравшись ехать домой, машина не завелась. Сдох аккумулятор.
Мою «радость», которую я в тот момент испытал, словами не передать. При этом моих прошлых соседей-помощников на участке не было, да и вообще по близости ни души.
И первым делом решил позвонить в местные такси, чтобы попросить о помощи. Но на удивление, по разным, глупым причинам мне отказались помогать в двух компаниях(им это еще зачтется).
И я все же решился на эксперимент.
Зайдя в интернет, я понял, что это возможно. Но в большинстве случаев запуск машины производился от инверторов, в которых есть такая функция, пуска машины. ( я в шоке, что это при производстве учитывают ).
Но тут наткнулся на одно видео, где парень заводил машину от обычного сварочника , типа моего .
Чем прикуривать машину?

Прикуривают автомобиль проводами для прикуривания, специальными высоковольтными проводами с припаянными к ним крокодилами и в толстой изоляции. Делать это желательно в перчатках с изоляцией, для исключения пробивания тока.
Прикуривать можно и тонкими «китайскими» проводами, ведь хорошего качества провода найти в наше время сложно, но придется ждать дольше, чтобы дать подзарядиться аккумулятору машины, которую нужно прикурить. Подкуривание должно выполняться на обеих машинах с выключенными двигателями.
Прикуривать машину от работающей машины не стоит, есть риск просадки тока и при компенсации генератора с машины донора, он может сгореть. Также стоит аккуратно относится к прикуриванию дизельного автомобиля от бензинового.
Автомобиль меньшего объема двигателя не должен «прикуривать» автомобиль большего. В обоих случаях пусковые токи аккумуляторов прикуриваемых машин больше и есть риск разрядить оба автомобиля.
Очень осторожно нужно относиться к прикуриванию от автомобилей с большим количеством электронной начинки, ведь скачки напряжения в бортовой сети могут ими восприниматься как аварийная ситуация с неизвестными последствиями
| № | Название | Фото | Цена |
| 1 | Провода (Прикуривания) 120А/200 см — Пусковые Кабеля (VOREL) 82501 | ![]() |
217₴ |
| 2 | Старт-кабель Lavita LA 193150 150 А 2.5 м (NL40746256) | ![]() |
361₴ |
| 3 | Стартовые провода Sapfire 200 А 3 м (4823101400694) | ![]() |
170₴ |
| 4 | Стартовые провода Lavita LA 193301 | ![]() |
150₴ |
| 5 | Стартовые провода Sapfire SH-074 морозостойкие 400 А 3.5 м (400700) | ![]() |
332₴ |
| 6 | Провода прикуриватели WINSO 500А 3.5м 138510 | ![]() |
340₴ |
| 7 | Пусковые провода 500А 3.5м (-40С) Белавто БП50 | ![]() |
455₴ |
| 8 | Стартовые провода PULSO 800 А 4,0 м в чехле ПП-40800-П (4) | ![]() |
629₴ |
| 9 | Стартовые провода Белавто 1000 А (до -40 градусов) 7 м в кейсе (БП100) | ![]() |
1 235₴ |
Как подключить инвертор треугольником и звездой?
Когда мы купили инвертор по недорогой цене, то возникает необходимость: подключение его к электромотору самому без специалистов. Сначала надо установить для безопасности автоматический выключатель для обесточивания. Если возникнет короткое замыкание на фазах, то отключится вся система.
Подключить частотник к мотору можно звездой или треугольником.

Когда привод регулирования с одной фазой, то контакты электромотора присоединяют треугольником. Тогда мощность не потеряется. Мощность этого преобразователя частоты будет не более 3 кВт.
Инверторы с тремя фазами технически наиболее современны. Они питаются от заводских трехфазных сетей, подключаются звездой.
Для ограничения тока пуска и уменьшения момента пуска при пуске электромотора свыше 5 кВт можно использовать способ включения треугольник и звезда.
При включении статора применяется схема звезды, а если обороты двигателя нормальные, то переходят на вариант треугольника. Но это используется при существовании возможности соединения по двум схемам.
Отмечаем, что в варианте звезда-треугольник большие перепады тока будут всегда. При переключении на вторую схему обороты двигателя сильно снизятся. Для восстановления скорости вращения надо повысить силу тока.
Большой применяемостью оказывают пользу частотники для моторов мощностью до 8 кВт.
Настройка частотного преобразователя для электродвигателя
Для того чтобы преобразователь частоты для асинхронного двигателя в полном объеме выполнял свои функции, его необходимо правильно подключить и настроить. В самом начале подключения в сети перед прибором размещается автоматический выключатель. Его номинал должен совпадать с величиной тока, потребляемого двигателем. Если частотник предполагается эксплуатировать в трехфазной сети, то автомат также должен быть трехфазным, с общим рычагом. В этом случае при коротком замыкании на одной из фаз можно оперативно отключить и другие фазы.

Ток срабатывания должен обладать характеристиками, полностью соответствующими току отдельной фазы электродвигателя. Если частотный преобразователь планируется использовать в однофазной сети, в этом случае рекомендуется воспользоваться одинарным автоматом, номинал которого должен в три раза превышать ток одной фазы. Независимо от количества фаз, при установке частотника, автоматы не должны включаться в разрыв заземляющего или нулевого провода. Рекомендуется использовать только прямое подключение.
При правильной настройке и подключении частотного преобразователя, его фазные провода должны соединяться с соответствующими контактами электродвигателя. Предварительно обмотки в двигателе соединяются по схеме «звезда» или «треугольник», в зависимости от напряжения, выдаваемого преобразователем. Если оно совпадает с меньшим значением, указанным на корпусе двигателя, то применяется соединение треугольником. При более высоком значении используется схема «звезда».

Далее выполняется подключение частотного преобразователя к контроллеру и пульту управления, который входит в комплект поставки. Все соединения осуществляются в соответствии со схемой, приведенной в руководстве по эксплуатации. Рукоятка должна находиться в нейтральном положении, после чего включается автомат. Нормальное включение подтверждается световым индикатором, загорающимся на пульте. Для того чтобы преобразователь заработал, нажимается кнопка RUN, запрограммированная по умолчанию.
Можно ли подключать сварку при работе ABP
Подключать сварку к генератору можно тогда, когда достаточно мощности Источник burforum.ru Вы, наверное, понимаете, что автозапуск бензогенератора, это хорошо, только вот не все мощное оборудование карбюраторный агрегат сможет вытянуть. Для примера мы рассмотрим выбор такого устройства, которого будет достаточно для работы электрической сварки, как одного из самых мощных потребителей энергии, возможных в бытовых условиях. При этом будем рассматривать компромиссные решения, когда главным прибором будет не только сварочный аппарат, но и генератор с дизелем, газом или карбюратором. Кстати, не меньшая мощность потребуется для столярной мастерской, если она укомплектована профессиональным оборудованием.
Итак, если ваша система автозапуска бензинового генератора оборудована инвертором и при этом выходная мощность агрегата, указанная в документах или на корпусе, совпадает с потребляемой мощностью сварки, это еще не все. Существуют не только основные, но и дополнительные величины, влияющие на напряжение:
- потребляемая мощность сварочного аппарата;
- диапазон напряжения;
- maximum инвертора по сварочному току;
- параметры вольтажа дуги;
- предполагаемая длительность рабочего процесса;
- КПД.
Примечание: также важно учитывать состояние электрической проводки в здании и режимы сварочных работ, предусмотренные на то время, когда осуществится автоматический запуск генератора при отключении электричества. Очень важно учитывать фактор ложной информации, то есть не особо мощные инверторы, подключенные в схему ABP не всегда способны выдать 220 V
Но в таких случаях обращаемся к техническим параметрам сварочного аппарата и, если агрегат способен работать при напряжении 150-200 V, значит, все в порядке и проблем у вас не возникнет
Очень важно учитывать фактор ложной информации, то есть не особо мощные инверторы, подключенные в схему ABP не всегда способны выдать 220 V. Но в таких случаях обращаемся к техническим параметрам сварочного аппарата и, если агрегат способен работать при напряжении 150-200 V, значит, все в порядке и проблем у вас не возникнет
Технические параметры Источник asutpp.ru
Когда заранее известно, что при отключении основного источника питания будет совершен автоматический ввод резерва, и при этом будут производиться сварочные работы, не лишним будет изучить таблицу, приведенную выше. Так вы сможете подобрать оптимальное соотношение для генератора с ABP и аппарата электросварки.
Совет: при выборе соотношения мощности генератора и сварочного аппарата лучше всего, если на выходе будет запас, то есть, при вводе резерва вы получите больше, чем нужно для работы оборудования.
Как сделать инвертор самому своими руками?
Вместе с производством заводских инверторов любители делают их сами, своими руками. Здесь нет ничего сложного. Такой преобразователь частоты преобразовывает одну фазу, делает из нее три фазы. Электродвигатель с похожим частотником используют в домашних условиях, мощность его не будет теряться.

Блок выпрямления в схеме расположен в начале. Далее идут фильтры, которые отсекают токовые переменные. Чтобы изготовить данные инверторы применяют транзисторы IGBT.
За тиристорами стоит будущее, хотя и в настоящем они уже применяются давно. Купленный частотник на биполярных транзисторах стоит дорого и мало где применяется (сервоприводы, металлорежущие станки с векторным управлением). Эти приводы как транспортеры и конвейеры, карусельные станки, станции подкачки воды, климатические системы управления — это большая часть от всего применения устройств заводов, где лучше использовать частотники для управления электромоторами с короткозамкнутыми якорями и можно делать управление оборотами двигателя, если подать потенциал, изменяя частоту до 50 герц.
Приведем простые примеры частотных преобразователей, которые тянули мощные электродвигатели тепловозов и электричек, имеющих в своем составе много вагонов товарных платформ, большие станции с насосами напряжением 600 вольт, обеспечивающие городские районы питьевой водой. Очевидно, что данные сильные электродвигатели не подойдут на биполярных транзисторах. Поэтому применяют активные тиристоры типа GTO, GCT, IGCT и SGCT. Они преобразуют из постоянного тока токовую сеть с тремя фазами с хорошей мощностью. Однако, имеются простые схемы на тиристорах простого типа, закрывающиеся током катода обратного. Такие тиристоры не будут действовать в режиме ШИМ, их хорошо применяют в прямой регулировке электромоторов, без тока постоянного размера. Преобразователи частоты на тиристорах в застойные времена были задействованы для моторов на постоянном токе. Фирма Сименс изобрела векторные частотники, преобразившие промышленность до неузнаваемости.
Стоимость всех деталей самодельного инвертора существенно ниже цены заводского устройства.
Такие самодельные устройства хорошо подходят для электромоторов мощностью до 0,75 кВт.
Как правильно завести автомобиль зимой
Мало того, что нужно просто уметь заводить машину, нужно еще и знать, как правильно заводить машину зимой. Обычно проблемы с этим делом начинаются, когда температура на улице примерно 15 и ниже. Самая первая проблема, что может возникнуть — вы не сможете попасть в автомобиль, т.к. у него примерзли окна и двери. Что делать в данной ситуации читайте тут: «Замерзли двери и окна — что делать?»
Нужно буквально пошагово знать, что делать в такой ситуации.
Убеждаемся в том, что магнитола, вентилятор печки, подогрев сидений и стекол находятся в отключенном состоянии. Все эти приборы являются лишними электропотребителями аккумулятора.
На этом этапе нужно дать аккумулятору прогреться. Для этого можно примерно на 30 секунд включить дальний свет или примерно на 2 минуты ближний (данная рекомендация актуальна для старых автомобилей)
Если есть сомнения в автомобильном аккумуляторе, то можно повторить данные действия несколько раз.
Несколько раз нажимаем педаль, отвечающую за сцепление, принимая при этом по внимание то, что так делают на машине с МКП (механической коробкой передач). На инжекторных машинах нельзя касаться педали газа до тех пор, пока машина не будет заведена
После того как двигатель начинает работать, не следует резко бросать педаль сцепления, а нужно постепенно ее отпускать.
Заводим двигатель.
Если не получается запустить двигатель 2 или 3 раза подряд, просто необходимо выждать некоторое время – примерно 1,2 минуты.
Смотрите видео о том, как правильно заводить автомобиль в сильный мороз:
Заводим дизельный автомобиль в зимнее время года
Индикатор свечей накала
Дизельному двигателю особенно сложно завестись зимой из-за парафинизации топлива
В холодное время топлива стоит заправлять только зимнюю солярку — обратите внимание при заправке!. Машины с дизельным двигателем оборудованы свечами накала
Они подогревают топливо, облегчая запуск мотора. Поэтому прежде чем заводить, включаем зажигание и ждем, пока потухнет индикатор свечей накала. В сильный мороз можно несколько раз дать потухнуть индикатору и только потом заводиться
Машины с дизельным двигателем оборудованы свечами накала. Они подогревают топливо, облегчая запуск мотора. Поэтому прежде чем заводить, включаем зажигание и ждем, пока потухнет индикатор свечей накала. В сильный мороз можно несколько раз дать потухнуть индикатору и только потом заводиться.
Если все равно не заводится и вы уверены, что проблема точно не в аккумуляторе (кстати, чтоб быть в нем уверенным читайте как правильно выбрать аккумулятор) — значит все таки замерзло дизтопливо.
Самое простое, что можно сделать в данной ситуации — загнать автомобиль на несколько часов в отапливаемый гараж (ваш, друга, или в крытый при торговом центре.)
Если такой возможности нет, то надо просто прогреть в области масленого и топливного фильтра. Для этого должен быть доступ к нижней части авто: т.е. либо поднять его домкратом, либо воспользоваться эстакадой, ямой или подъемником. В качестве источника тепла обычно используют паяльную лампу, можно попробовать домашний или строительный фен (нужен источник электричества.) Затем снова попробовать завести машину.
Назначение и принцип работы
Что такое преобразователь напряжения. Так называют электронный прибор, изменяющий величину входного сигнала. Он может использоваться в качестве устройства, повышающего или понижающего его значение. Входное напряжение после преобразования может изменить как свою величину, так и частоту. Такие устройства, изменяющие постоянное напряжение (преобразовывающие его) в выходной сигнал переменного тока, получили название инверторов.
Преобразователи напряжения находят применение как в виде автономного устройства, питающего потребителей энергией переменного тока, так и могут входить в состав других изделий: систем и источников бесперебойного питания, устройств повышения постоянного напряжения до необходимой величины.
Инверторы представляют собой генераторы напряжения гармонических колебаний. Источнику постоянного тока с помощью специальной схемы управления создается режим периодического переключения полярности. В результате на выходных контактах устройства, к которым подключена нагрузка, формируется сигнал переменного напряжения. Его величину (амплитуду) и частоту определяют элементы схемы преобразователя.
Управляющее устройство (контроллер) задает частоту переключения источника и форму выходного сигнала, а его амплитуду определяют элементы выходного каскада схемы. Они рассчитаны на максимальную мощность, которую потребляет нагрузка в цепи переменного тока.
Контроллер используется и для регулирования величины выходного сигнала, которое достигается управлением длительностью импульсов (увеличение или уменьшение их ширины). Информация об изменениях величины выходного сигнала на нагрузке поступает в контроллер по цепи обратной связи, на основании которой в нем формируется управляющий сигнал на сохранение необходимых параметров. Этот метод называется ШИМ (широтно-импульсной модуляцией) сигналов.
В схемах силовых выходных ключей преобразователя напряжения 12В могут использоваться мощные составные биполярные транзисторы, полупроводниковые тиристоры, полевые транзисторы. Схемы контроллеров выполняются на микросхемах, представляющих собой уже готовые к работе устройства с необходимыми функциями (микроконтроллеры), специально разработанных для таких преобразователей.
Схема управления обеспечивает последовательность работы ключей для обеспечения на выходе инвертора сигнала, необходимого для нормальной работы устройств потребителя. Кроме того, управляющая схема должна обеспечивать симметрию полуволн выходного напряжения
Это особенно важно для схем, в которых на выходе используются повышающие импульсные трансформаторы. Для них недопустимо появление постоянной составляющей напряжения, которая может появиться при нарушении симметрии
Существует много вариантов построения схем инверторов напряжения (ИН), но выделяют из них 3 основные:
- ИН бестрансформаторный мостовой;
- трансформаторный ИН с нулевым проводом;
- мостовая схема с трансформатором.
Каждая из них находит применение в своей области в зависимости от примененного в нем источника питания и требуемой выходной мощности для питания потребителей. В каждой из них должны быть предусмотрены элементы защиты и сигнализации.
Защита от понижения и повышения напряжения источника постоянного тока определяет диапазон работы инверторов «по входу». Защита от повышенного и пониженного выходного переменного напряжения необходима для нормальной работы оборудования потребителя. Диапазон срабатывания устанавливается в соответствии с требованиями используемой нагрузки. Эти виды защиты обратимые, то есть при восстановлении параметров оборудования до нормы работа может быть восстановлена.
При срабатывании защиты вследствие короткого замыкания в нагрузке или чрезмерного возрастания выходного тока перед тем, как продолжить эксплуатацию оборудования, необходим тщательный анализ причин этого события.
Преобразователь 12В является наиболее приемлемым для создания локальной электросети. Наличие большого количества автомобилей и аккумуляторных батарей 12В постоянного тока позволяет их использовать для обеспечения запросов пользователей. Такие сети можно создавать в самых различных местах, начиная от собственного авто. Они мобильны и не зависят от места стоянки.
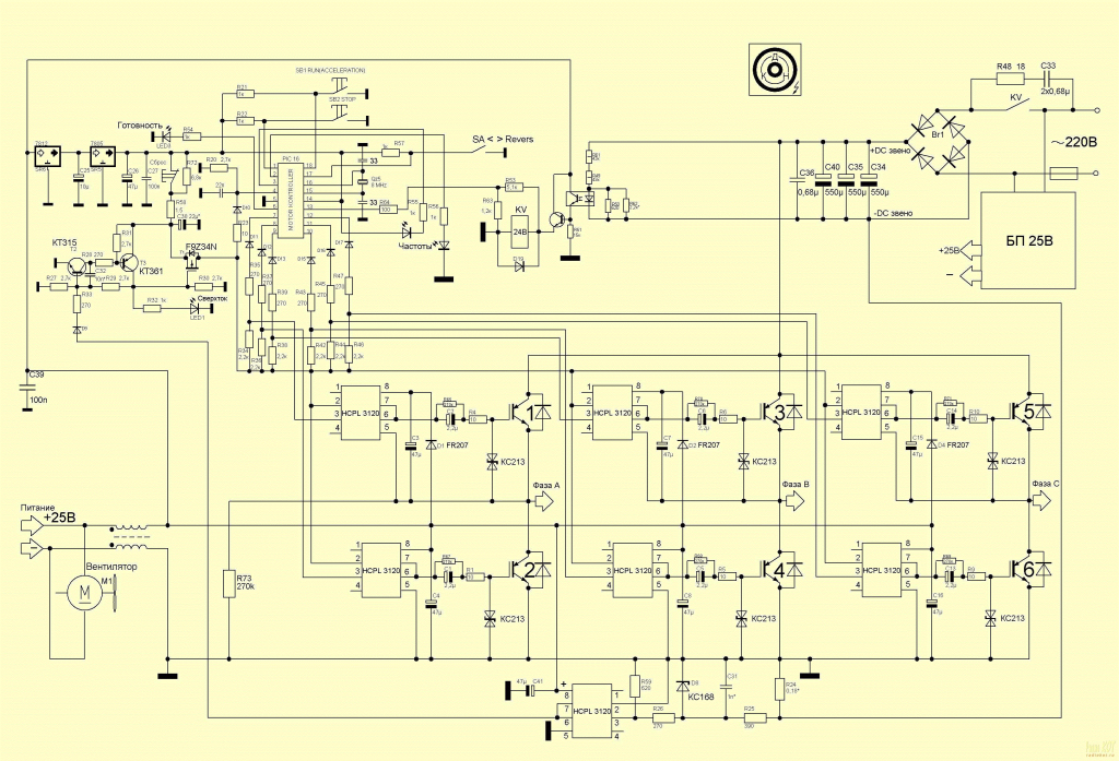
Как я сам изготовил частотный преобразователь
Я изготовил преобразователь частоты и асинхронный привод для моего товарища. Ему нужен был привод для пилорамы, мощный и хороший. Так как я любил заниматься электроникой, то сразу предложил ему такую схему:

Трехфазный мост на транзисторах с диодами обратной связи я использовал, которые имелись. Управление осуществил через оптодрайвер HCPL 3120 микроконтроллером PIC16F628A. У входа припаял гасящую емкость, чтобы электролиты заряжались плавно. Затем припаял шунтовое реле. Еще установил триггер защиты тока от замыкания и перегрузки. Для управления установил две кнопки и выключатель для обратного вращения.
Силовую часть я собрал на навесном монтаже.
Резисторы, соединил параллельно по 270 кОм с помощью затворных проходных конденсаторов, позади платы их напаял. Моя плата показана на внешнем виде:

Вид этой моей платы с другой стороны:

Для подключения питающего напряжения я собрал блок питания, работающий на импульсах, обратноходовой. Вот привожу схему этого блока питания:

Как я запрограммировал микроконтроллер? Простые моргалки для меня не представляли какой-то проблемы. Получились константы в виде матрицы, над которой работал мой контроллер. Частота и напряжение были заданы этими величинами. Всю схему работы проверил на моторчике вентилятора небольшой мощности, 200 Вт. Эта моя конструкция выглядела так:
Начальные эксперименты дали хороший результат. Затем доработал программу. Раскрутил двигатель на 4 кВт, и пошел собирать управление пилорамой.
При монтаже у нас с товарищем случайно произошло замыкание и сработала защита, проверили ее работу. Мотор на 2 кВт 1500 оборотов с легкостью пилил доски. Сейчас программа еще дорабатывается для раскрутки двигателя выше номинала. Характеристики: частота от 2 до 50 герц с шагом 1,5 герц, синхронная частота, постоянно меняется, разбег от 1500 до 3500 герц, управление скалярного типа U/F, мощность мотора до 5 кВт.
Удерживаем кнопку RUN и разгоняем двигатель. Отпускаем, частота держится на уровне. Когда загорается светодиод, то привод готов к запуску.
Недостатки инверторных моторов
Основной недостаток инверторных двигателей – их цена. Да, но она оправдана, так как в движке имеются, по сути два устройства, частотный преобразователь (который сам стоит немало) и двигатель. Но технология эта несёт определенные выгоды: снижение расхода электроэнергии за счёт минимизации пусковых токов, более широкий диапазон регулировок скорости, увеличение срока эксплуатации (за счёт отсутствия пусковых перегрузок). Это всё понятно, но есть и минусы и ограничения, о которых не так часто говорят.

Инверторная технология хороша для стабилизации напряжения, попутно она ещё решает другие задачи
- Не все моторы нормально реагируют на работу с низкими оборотами. Если такой режим будет длительным, лучше искать специальные модели под низкие обороты.
- Каждый двигатель имеет максимальную скорость, которую лучше не превышать. Она указана на шильдике двигателя и выше скорость лучше не задавать.
- На максимальных оборотах обычно падает крутящий момент. То есть, с повышением оборотов надо снижать нагрузку.
- При выходе из строя инверторного двигателя ремонт обойдётся дороже, даже если «полетела» часть, с инвертором никак не связанная. Для определения неисправности необходим более квалифицированный специалист (должен же он решить, что инвертор в порядке), а стоимость услуг его выше.
Как видим, инверторный двигатель неидеальное решение, но довольно неплохое. Основной плюс – широкий диапазон регулирования скорости двигателя, точное поддержание этой скорости. Для асинхронных двигателей применение инверторной технологии означает ещё и минимизация пусковых токов и перегрузок. В общем, инверторный двигатель хорош там, где двигатели часто включаются/отключаются. Это холодильники, кондиционеры, станки, транспортёры и другое оборудование, которое ранее работало на асинхронных двигателях.

Не во всей технике установка инвертора необходима
Ещё инверторные двигатели (или частотные преобразователи к обычному двигателю) стоит применять там, где от производительности/скорости зависит эффективность работы. Например, подающие насосы, которые должны поддерживать определённое давление в сети и должны реагировать/плавно изменять скорость. Ещё инверторный двигатель может быть важен в подъёмной технике. Как пример, для откатных или подъёмных ворот
Возможность изменять скорость и развивать хорошее усилие на малых оборотах важно
Классификация
Основными критериями классификации этих приборов являются мощность, форма тока и входное напряжение. Выбор конкретной модели зависит от целей, с которыми приобретается устройство.
Для подключения к автомобильному прикуривателю используются простейшие компактные преобразователи небольшой мощности. От них могут получать питание гаджеты с низким потреблением электроэнергии (телефоны, ноутбуки, вентиляторы, фонарики).
Мощность инвертора, включаемого в прикуриватель, не должна превышать 150 Вт. В противном случае можно вывести из строя всю электропроводку автомобиля.
Преобразователи для питания приборов мощностью от 150 Вт присоединяют напрямую к клеммам аккумулятора. Чтобы снизить потери КПД, не рекомендуется использовать «крокодильчики», которые входят в комплектацию некоторых моделей. Для стабильного и надёжного подключения больше подойдут медные клеммы с винтовым соединением.
Номинальная и пиковая мощность
При выборе преобразователя следует суммировать мощность всех потребителей, которые будут к нему подключены. К полученному результату прибавляют ещё 20%, так как прибор не сможет долго работать на пределе возможностей. Кроме того, возможны потери вследствие плохого контакта в соединениях или низкого качества кабеля. Также нужно учитывать ёмкость аккумулятора.
Рассчитывать мощность инвертора необходимо по двум характеристикам: номинальной и пиковой. Первая из них определяет нагрузку, под которой прибор может работать длительное время. У бытовых моделей она обычно составляет от 60 до 1000 Вт. Однако существуют модификации, у которых этот показатель превышает 1 кВт. С их помощью можно обустроить мобильную мини-электростанцию. Их целесообразно покупать, например, для подключения электроинструментов.
Пиковая мощность характеризует максимальную нагрузку, которую инвертор может выдержать в течение короткого промежутка времени. Она варьируется в пределах 150 – 10000 Вт. Ток, потребляемый некоторыми электроприборами при начале работы, в несколько раз превышает номинальное значение
Выбирая преобразователь, нужно обязательно обратить внимание на этот момент, иначе подключенное к нему оборудование может не запуститься
Мнение эксперта
Кузнецов Василий Степанович
Если устройство используется при работающем двигателе автомобиля, ток его нагрузки не должен быть выше тока, вырабатываемого генератором.
Для бытовых нужд (например, путешествий на автомобиле) обычно бывает достаточно инвертора мощностью до 600 Вт. Этого хватит, чтобы включить холодильник, зарядить телефон, ноутбук или фонарик. Ток нагрузки такого прибора составляет примерно 50 А, что значительно меньше показателей современных автомобильных генераторов.
Форма тока
Важным критерием выбора преобразователя является форма тока, получаемая на выходе. От этого параметра зависит, какие приборы к нему можно подключить.
Существует два вида формы:
- Чистая (непрерывная) синусоида. Диаграмма тока представляет собой ровную синусоиду. Такие приборы обеспечивают безопасное подключение любого оборудования. В схему этих устройств входят дорогостоящие комплектующие, поэтому цена на них достаточно высока.
- Модифицированная (изменённая) синусоида. Диаграмма тока – ступенчатая. Такие инверторы нельзя использовать для подключения электроинструмента с асинхронными двигателями, компрессоров и приборов, восприимчивых к помехам. Оборудование либо вообще не запустится, либо будет работать в экстремальном режиме, что приводит к снижению КПД и сокращению срока службы. Преобразователи с модифицированной синусоидой подходят для питания ламп, обогревателей, коллекторных двигателей, телефонов, ноутбуков, телевизоров. Повысить качество работы можно за счёт дополнительной установки устройства плавного пуска.
Стоимость инверторов с чистым синусом достаточно высока. Приобретать их целесообразно только при необходимости подключить оборудование, несовместимое с модифицированной синусоидой.







































